Personal appearance service businesses must meet design and fit-out requirements. There are specific requirements for businesses providing higher risk personal appearance services such as tattooing and body piercing.

Home based and mobile businesses need to meet the same design and fit-out requirements as shops.

Beauty therapy and hairdressing

If you are providing non-higher risk services such as beauty therapy and hairdressing, you will need to meet the requirements of the Public Health (Infection Control for Personal Appearance Services) Act 2003 and Infection Control Guidelines for Personal Appearance Services.

Your premises will need:

  • a hand wash basin with clean running water - hot water is preferred
  • a separate basin with clean running water for cleaning equipment
  • floors, walls, ceilings, benches and shelving finished in materials that are easy to clean
  • vermin proof storage for clean linen and clothing
  • waste bins.

Tattooing, body piercing and other skin penetration

If you are providing higher risk services such as tattooing and body piercing, your premises design needs to support hygienic procedures and meet the requirements of the:

Your business should be designed and constructed to: 

  • be adequate for the types of services and activities conducted
  • provide adequate space for all activities conducted and for all equipment to be used or stored
  • allow easy cleaning/sanitising and sterilising procedures of all structures and equipment.

You can find detailed design and fit-out requirements for the fit-out of higher risk businesses on this page, or you can download the personal appearance services fit out guide (DOC, 729 KB).

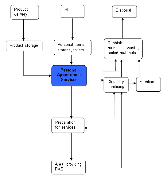
Flow of activities

Your premises must be designed so that the flow of service is in one direction: from product receipt, to storage, preparation, providing the customer with a service, and finally to disposal and/or sanitising and/or sterilising of equipment, and in doing so reduce the infection risks associated with the process.

Figure 1: Example of flow of staff and services through a premises providing PAS

example of flow of staff and service flow through a personal appearance service premises

Your business must include:

  • a clean zone within a room, or rooms, where clean or sterilised items are stored and a hand basin is located
  • a dirty or contaminated zone within a room, or rooms, where contaminated items are placed to await cleaning, and where the cleaning sinks, instrument washers and sterilisers are located.

Proper planning of your premises will effectively designate adequate space and areas for procedures and storage of equipment and products. Storage areas must be constructed of materials which are durable and easily cleaned in line with requirements of the 'finishing materials' performance criteria in the Queensland Development Code - Mandatory Part - MP 5.2 – Higher Risk Personal Appearance Services.

Adequate space must be provided for:

  • product and equipment delivery access
  • new product - sufficient shelving space, sanitised and/or sterile area
  • 'in use' product - sufficient clean and practical space
  • adequate preparation area
  • cleaning chemicals and equipment - separate cabinet, locker or cupboards for all chemicals and cleaning supplies
  • waste - sufficient and separate waste containers for all anticipated waste, including general waste, soiled waste, medical waste, etc
  • personal belongings - separate lockers, cupboards or cabinets for personal clothing and items
  • utensils/equipment - adequate storage space
  • office and business equipment (used to run the business) must be separate from storage and preparation areas to minimise infection risks.

Clean towels, linen and other materials that may be required to carry out processes hygienically must be stored in adequate vermin-proof cupboards, cabinets or other similar fittings.

Hand basins

Your business must be provided with hand washing facilities which consist of at least one hand washing basin for each five workstations or part thereof with:

  • bowl dimensions of not less than 400mm x 250mm
  • reticulated cold water controlled by non-touch taps and includes wrist, elbow, knee, foot or sensor operated taps
  • unobstructed space above it, not less than 600mm wide and extending not less than 750mm above the fixture
  • the basin situated not more than 5m from any work station unobstructed by walls or fixtures
  • each hand wash basin located between 800mm and 1000mm above the floor.

Instrument and equipment cleaning

Your business must be provided with at least one sink solely for washing and cleaning instruments and equipment. The sink must:

  • have a bowl not less than 400mm long
  • have reticulated hot and cold water
  • be located between 800mm and 1000mm above the floor.

Floors

The finished floor surface must consist of a material that is free of cracks, irregularities, and imperfections and include one of the following:

  • ceramic tiles, filled with heavy duty 100% epoxy, acid-resisting grouting in accordance with the manufacturer’s recommendations
  • sealed cork tiles
  • plastic tiles or sheeting
  • polyurethane sealed timber
  • epoxy resin sealed concrete
  • carpet that can withstand fluids and can be easily cleaned.

The intersections between floors and walls must be provided with one of the following:

  • coving at least 50mm high
  • continuous skirting at least 50mm high consisting of timber, ceramic tiles or the like.

Wall and floor flexible Polyvinyl Chloride (PVC) sheeting must have heat welded seams.

Walls

The finished wall surfaces must consist of a material that is easily cleaned when painted or sealed and includes one of the following:

  • sealed smooth concrete
  • rendered hard plaster
  • smooth concrete masonry
  • smooth clay masonry
  • timber boards
  • timber sheeting
  • washable vinyl wallpaper
  • plasterboard.

Joints between wall and ceiling linings are to be flush with the surface.

Ceilings

The finished ceiling surfaces must consist of a material that is easily cleaned when painted or sealed and includes one of the following:

  • sealed smooth concrete
  • rendered hard plaster
  • plasterboard
  • timber
  • timber boards or sheeting.

Joinery and other surfaces

All joinery and other finished surfaces, including benches, cupboards, shelves and work station areas on which instruments are placed, must consist of a material that can be easily cleaned, is smooth and free from cracks and crevices and includes one of the following:

  • gloss paint or stain
  • laminate
  • glass
  • stainless steel
  • epoxy resin.

Your business must have an adequate supply of hot and cold water which:

  • is an adequate capacity for the activities on the premises
  • is connected to a potable or approved water supply.

Lighting must be sufficient to carry out your processes hygienically. Refer to Australian Standard 1680 (Interior Lighting set) for guidance.

General Waste

General waste must be placed in a container which is smooth and impervious and has a suitable lid.

Best practice

General waste must be disposed of in a smooth and impervious container that contains a disposable liner. This reduces the need to clean the container.

Word

Definition

Clean zone

A designated area where clean or sterilised items are kept.

Coving

A 45-degree angle surface forming part of a floor at its edge so as to eliminate the usual interior angle between a floor and a wall.

Dirty or contaminated zone

A designated area where dirty or contaminated items are kept.

Epoxy

A thermosetting resin used chiefly in strong adhesives and coatings and laminates.

Operator

An individual who personally provides personal appearance services.

Personal Appearance Services (PAS)

Beauty therapy, hairdressing or skin penetration that is provided as part of a business transaction.

Polypropylene

A plastic polymer of propylene used chiefly for moulded parts, electrical insulation, packaging, etc.

Polyurethane

Any of various resins, widely varying in flexibility, used in tough chemical-resistant coatings, adhesives, and foams.

Polyvinyl Chloride (PVC)

A common thermoplastic resin used in a wide variety of manufactured products, including rainwear, garden hoses and floor tiles.

Potable water

Water able to be used for human consumption.

Queensland Development Code (QDC)

Provides a framework within which Queensland-specific building standards are consolidated into a single document. The standards cover Queensland matters outside the scope of and in addition to the Building Code of Australia (BCA), such as requirements for private health facilities.

Sharps

Any object or device with rigid corners, edges or points designed and capable of cutting or penetrating the skin. This includes, but is not limited to needles, punches, jewellery and razors.

Skirting

The board running around a room on the wall next to the floor; baseboard.

Soil

Dirt or debris which may protect or assist the growth of infectious agents - includes organic matter, blood and body substances.

Thermosetting

A type of plastic that sets when heated and cannot be remoulded.

Floor plan examples

Refer to the example floor plan (PDF, 15.88 KB) and the example sectional elevation plan (PDF, 9.92 KB) for reference.